Hopex Support Services Handbook
Last updated: January 19, 2024
Support informations
Contact Us
| Availability | Service | Topics | |
| Support Portal |
| Case Portal |
|
| See support center |
|
Support Centers
| Region | Support Center | Languages | Availability | Contact |
| EMEA | Paris |
|
| |
| APAC | Singapore |
|
| |
| US | Boston |
|
| |
| MLA | Mexico |
|
|
Cases & Incidents Management
It is highly recommended to consult MEGA Documentation before contacting Support.
Documentation and other resources are available on Community.
You want to submit/raise an incident, you have a question, please prepare your request before contacting us
- Keep questions/issues separate (one problem per Support Incident/Case)
- Which product functionality is involved?
- At what time did the incident occur?
- How many users are impacted by the incident?
- Complete description of the incident or the question
- Anticipate Provide Request Type, and severity. By Email, severity must be indicated in the subject
- If no severity is specified, by default severity minor is applied
Incident severity
The severity qualifies the deterioration extent of the Product.
| Severity | Description |
| Critical | Significant degradation of a functionality. Critical business impact. |
| Moderate | Moderate degradation of a functionality, work can reasonably continue in an impaired manner. Moderate business impact. |
| Minor | Minor degradation of a functionality. No business impacts. |
Definitions
| Term | Definition |
| Customization | Means any specific development or parameterization of the HOPEX Product which modifies its functioning according to a client’s specific functional requirements. The modifications can relate to the data structure, screens, workflows, data access rules, interfaces requiring development, specific exports such as an intranet website or complex reporting requiring programming. Server configuration actions (SSO, LDAP, user management) and personalization made by users via the thin web client (such as display preferences, queries, standard reporting features) are not addressed as customizations, but only basic configuration actions of the standard Product. |
| Error | Means a behavior of the Product that is not conform to the Product Documentation. Any error should be reproducible, present clearly identifiable symptoms and generate functional consequences on the standard Product. |
| Workaround | Means any alternative operating mode to overcome an Error. |
| Incident | Means an event which is not part of the standard operation of the Product, and which causes or may cause disruption to the Client’s productivity or a reduction in the quality of the Product. |
| Question | Means a question regarding the general usage or standard configuration of the Product. |
| Case | Means the instance used by MEGA to follow an incident raised by the Client. |
| Release | Means a new version of HOPEX, introducing new features or new solutions. |
Service Pack (SP) Corrective Packs (CP) | Means updates to make HOPEX more reliable. Service Pack / Corrective Packs (CP) can include security and performance improvements, plus Fixes. Each Service Pack / Corrective Packs (CP) is meant to improve a Release. |
| Cumulative Update (CU) | Cumulative Update (CU) Means a consistent set of fixes created and provided by MEGA outside the context of a Release or a Service Pack. CU are typically addressing critical Errors. |
| Hot Fix (HF) | Hotfix (HF) Means a consistent set of fixes created and provided by MEGA outside the context of a Release or a Corrective Pack . CU are typically addressing critical Errors. (only available with V4 & V5) |
| Fix | Means a modification of the Product, developed by MEGA to correct an Error. Fixes are usually gathered in a Corrective Packs (CP) / Cumulative Update (CU) or sometimes provided as a Hot Fix (only available with V4 & V5). |
| Full Support | Means the period during which the Client is provided with the Maintenance and Support Services with functional changes, new functional features and products and Fixes. |
| Limited Support | Means the period, subsequent to the Full Support, during which the Client is provided only with Fix on Critical Incident only on the latest CP |
| Custom Support | Custom Support is an additional Services subject to a specific contract. Please contact your Sales representative. Custom support may be available for some Releases and/or solutions only and it’s subject to case by case approval from MEGA. Customers with a valid Maintenance and Support agreement might request Custom Support through their account managers. The intent of Custom Support is to provide Customers with additional time to plan and complete the upgrade to a fully supported HOPEX Release. Being on the latest available CP/SP of the Release is a prerequisite for Custom Support |
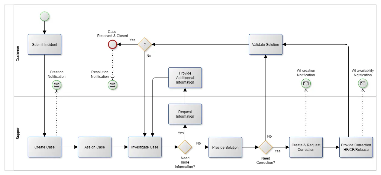
Incident Management

- After case created, Client is contacted.
- Support is allocating appropriate resources.
- Depending on the complexity of the Error, severity and support contract, if necessary, an escalation through Technical Support and product groups is planned.
- Action plan may be provided.
| Status | Description |
| Created | Case is Created, it is not yet assigned to an operator. |
| Processing | Case is assigned to an operator. Support is working and in charge of a diagnostic or a resolution. Support is able to replicate the error or has enough elements to work on a solution. |
| Customer Action | Support is requesting information & additional elements. Customer is expected to perform a test, provide additional description. |
| Resolved | Support has proposed a solution according to the case submitted by the customer. A solution can be:
|
| Closed | Support has proposed a solution. Customer agrees with the solution provided and is not waiting for an additional fix. Acceptance can be: Explicit (recommended) Implicit (no response within a week) |
